尊敬的客户:
根据与投资者的约定,现将理财产品成立情况信息进行披露:
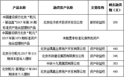
依照《中国银监会关于规范商业银行理财业务投资运作有关问题的通知》(银监发〔2013〕8号)要求,现对本期产品投资非标准化债权资产清单披露如下:
到期收益分配详见产品说明书。
截至目前,上述产品已经成立,运营状况正常。
特此公告。
中国建设银行股份有限公司北京市分行
2017年12月20日